Multi-stack software engineer. I love building embedded systems and hardware, internal tooling, full-stack applications, and infrastructure tools.
See My WorkI'm a embedded and full-stack developer with a focus on infrastructure, automation, and embedded systems. My work often focuses in multiple stacks, from developer tools and cloud-native apps to embedded hardware design and smallsat subsystems. Much of my skill appears at the meeting of software and hardware, with experience in technologies like Go, Kubernetes, Docker, and more, alongside PCB design, LoRa/IoT, and space electronics.
Built and deployed a custom RAG system for context-based answers to user questions for LLMs. Refactored a large labelling & training project in use by NOAA and USFS for performance and maintainability. Current project is an ESP32 based wildlife monitoring device & network topology.
Built and tested software to control a cluster of semiconductor manufacturing devices. Collaborated with a sizeable team in an Agile software environment, and ensured a high level of code quality and maintainability.
Designed and implemented a CI/CD pipeline for automatically deploying feature-branch development environments in Kubernetes, improving development efficiency and reducing manual errors. Created a build pipeline and staging environments using Kubernetes, Docker, GCP, and ArgoCD to deploy a NextJS + Strapi app for ecommerce applications. Automated the creation of feature-branch staging environments based on pull requests, with private ingress for testing.
Modular bus for building climate science devices meant to be launched as a CubeSat or HAB payload. The current configuration includes mounting rails, 18650 battery pack and power/protection system, LoRa communications board, on-board-computer for system management, and a switching camera-filter payload for running NDVI and BG/NDCI climate algorithms.
A Railway observability tool for streaming logs from services to other platforms. Deployed as a sidecar container, it subscribes to deployment logs and forwards them to an ingress/webhook URL for further processing outside of Railway.
A self-hostable platform for building web-scraping pipelines. Allows developers to describe in plain english the content they're looking for, create a data schema, and then connect over websocket to their workflow to get real-time web-scraping data.
An RP2040 based embedded device for automatically tracking warehouse inventory and ingress using RFID tags and MQTT. Also exposes a Golang based internal dashboard for registering products and viewing product inventory.
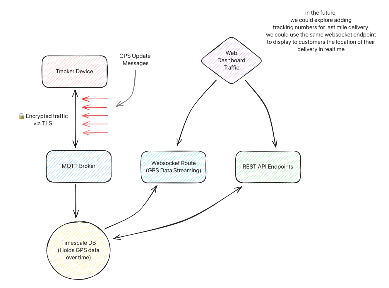
An open-source telmatics device and platform for realtime fleet tracking. Uses secure embedded devices with GPS and cellular support to track vehicle location. Also exposes a dashboard to manage fleet devices and view locations/routes.
Pluggable Railway infrastructure management toolset, and the Railway hackathon winning project. Includes services for autoscaling, feature-flags, distributed worker scheduling, and error and incident observability reporting.